Toko Baru dikunjungi pemasok telur setiap 8 hari, pemasok sabun setiap 15 hari, dan pemasok…
Kunci Jawaban Matematika Kelas 4
Dayu Meli Siti Dirawat di Rumah Sakit Karena Sakit Diare Dayu Minum Obat Setiap 4 Jam Sekali Meli 5 Jam Sekali dan Siti 8 Jam Sekali
Dayu, Meli, Siti dirawat di rumah sakit karena sakit diare, Dayu minum obat setiap 4…
Edo Mempunyai Grup Vokal di Sekolahnya Grup Vokal Itu Terdiri 15 Anak
Edo mempunyai grup vokal di sekolahnya Grup vokal itu terdiri 15 anak, Tentukan Banyaknya formasi…
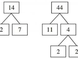
Buatlah Pohon Faktor Untuk Menentukan Faktorisasi Prima Dari Bilangan 14 dan 44
Buatlah pohon faktor untuk menentukan faktorisasi prima dari bilangan 14 dan 44, pembahasan kunci jawaban…
Kunci Jawaban Matematika Kelas 4 Halaman 71 Sampai 72 Latihan Soal
Kunci jawaban Matematika kelas 4 halaman 71 Sampai 72 Latihan Soal, pembahasan soal tepatnya pada…
Edo Mempunyai 56 Pulpen dan 80 Pensil Ingin Membagikannya Pada Teman-teman
Edo mempunyai 56 pulpen dan 80 pensil, Edo ingin membagikannya pada teman-teman dan akan dimasukan…
Dayu Mempunyai 24 Permen Coklat dan 45 Permen Susu Akan Dimasukan dalam Plastik dengan Isi yang Sama
Dayu mempunyai 24 permen coklat dan 45 permen susu, Permen tersebut akan dimasukan dalam plastik…
Siti Berkunjung Ke Perpustakaan Setiap 2 Hari Sekali Sedangkan Meli 3 Hari Sekali
Siti berkunjung ke perpustakaan setiap 2 hari sekali, Sedangkan Meli berkunjung keperpustakaan setiap 3 hari…
Kunci Jawaban Matematika Kelas 4 Halaman 69 Udin dan Beni Berenang Bersama-sama Pada Tanggal 8 Desember 2017
Kunci jawaban Matematika kelas 4 halaman 69 Udin dan Beni berenang bersama-sama pada tanggal 8…
Tentukan FPB Tiga Bilangan Berikut dengan Menggunakan Faktor Persekutuan 6 8 dan 9
Tentukan FPB tiga bilangan berikut dengan menggunakan faktor persekutuan 6 8 dan 9, 9 10…
Tidak Ada Postingan Lagi.
Tidak ada lagi halaman untuk dimuat.